苏州慧闻纳米科技有限公司
SuZhou Huiwen Nano S&T Co.,Ltd.
气体传感器
传感器模块
仪器设备
温度传感器
柔性压力传感器
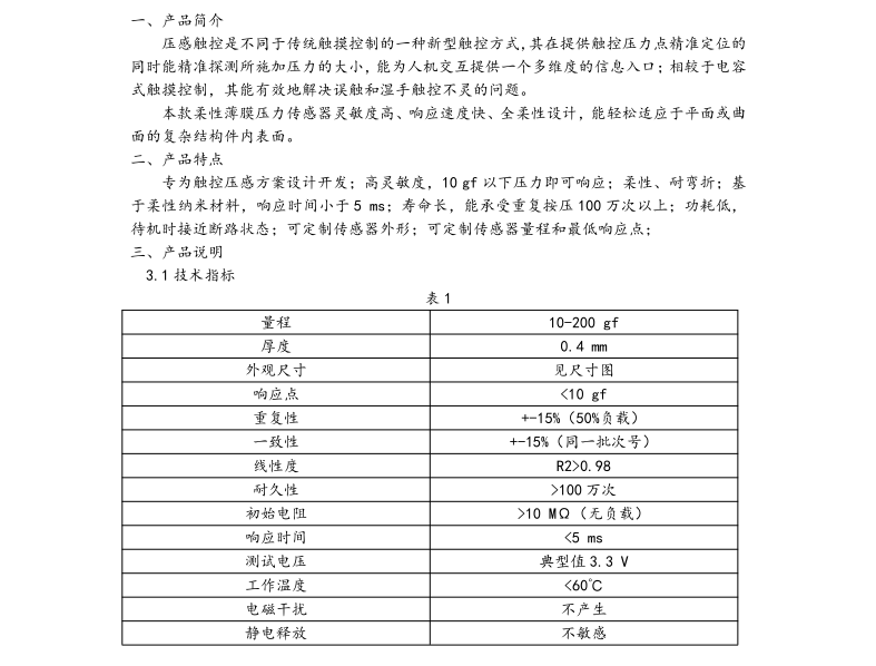
柔性薄膜压力传感器SPF04
上一个
下一个
首页
关于慧闻
产品展示
新闻中心
人才招聘
联系我们
Top
苏州慧闻纳米科技有限公司